已有系統概況
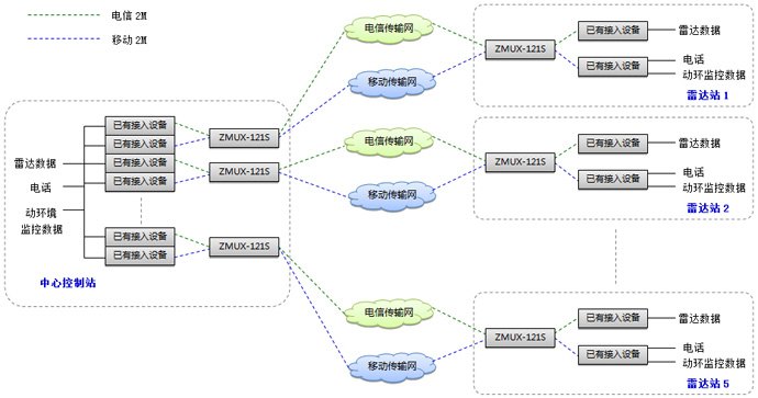
局內建有1個控制中心站,5個雷達站,各個雷達站到中心站之間均租用了兩路透明的2M通道。其中一路為電信2M通道,用于承載雷達信號;另一路為移動2M通道,用于承載電話、動環境監控數據等信號。如下圖如示:
需求概述
針對局內目前已有系統環境下,用于承載雷達信號的電信2M通道1年內將會發生2、3次故障,導致重要的雷達信號無法正常工作。為了避免這一情況帶來的損失,目前局內計劃開展兩路2M通道的1:1保護工程。最終實現,當電信和移動的2M都正常工作時,各自承載著各自的業務,互不影響;當電信2M出故障時,較為重要的雷達信號即被切換到移動2M通道進行傳輸,而原先承載的電話、動環監控數據等信號暫時中斷,待電信2M修復正常后,系統自動恢復到初始狀況,有效減少2M通道故障搶修時間,大大提高整套系統安全性和穩定性。
解決方案
針對上述需求,廣州市銀訊通信科技有限公司自主研發、生產的一款ZMUX-121S設備可滿足兩路透明的2M通道1:1保護,其組網拓撲圖如下如示:
方案優點
1、2M通道資源得到充分利用,各個雷達站有4M帶寬進行上傳;
2、不改變原有系統線路情況下,只需要增加一套產品即可解決;
3、大大提高了整套系統安全性、穩定性,減少了2M線路故障所帶來的損失,保證雷達數據不間斷工作;
4、設備支持掉電業務直通功能,設備在斷電情況下亦不影響2M信號的傳輸;
5、統一網管系統進行監控與操作,整套系統智能、自動工作,不需要人工操作亦可正常工作。
工作原理
中心控制站端,ZMUX-121S分別接收到兩臺接入設備過來的兩路2M信號(一路為承載著雷達數據的2M信號,另一路為承載著電話、動環監控數據的2M信號),同時插入傳輸質量監測信息,分析兩組傳輸路由的信號質量。完成上述工作后,ZMUX-121S分別輸出兩路2M信號,一路接入到電信傳輸路由,另一路接入到移動傳輸路由,分別傳輸到對端雷達站。
雷達站端,ZMUX-121S分別接收到電信、移動傳輸路由出來的兩路2M信號,分析其信號質量,若均正常工作情況下,ZMUX-121S將分別輸出兩路2M信號,接入到兩臺接入設備。
當電信傳輸路由或路由出來的2M線路發生故障時,ZMUX-121S可通過插入的監測信息自動檢測出故障情況,再將原先承載著雷達數據的2M信號自動切換到移動傳輸路由進行傳輸,而原先承載著電話、動環監控數據的2M信號暫時中斷。當電信傳輸路由或路由出來的2M線路修復正常后,ZMUX-121S將自動恢復到正常工作狀態下。最終實現當電信2M故障時,系統能夠自動檢測到及將承載著雷達數據的2M信號切換到移動2M進行保護,保證較為重要的雷達數據不間斷工作。
同時,ZMUX-121S支持設備電掉2M線路直通,即設備在斷電情況下,ZMUX-121S的2M線路輸入端和輸出端是一條直通線路,保證業務直通,不受設備斷電所影響。
正常工作狀態,如下圖所示:
發生故障狀態,如下圖所示:
